基于Landsat 8的全球精选遥感数据集汇聚方法 |
| 栾佳萍,张连翀,曾怡 |
|
Integrating Method of Global Selected Remote Sensing Dataset based on Landsat 8 |
| Jiaping Luan,Lianchong Zhang,Yi Zeng |
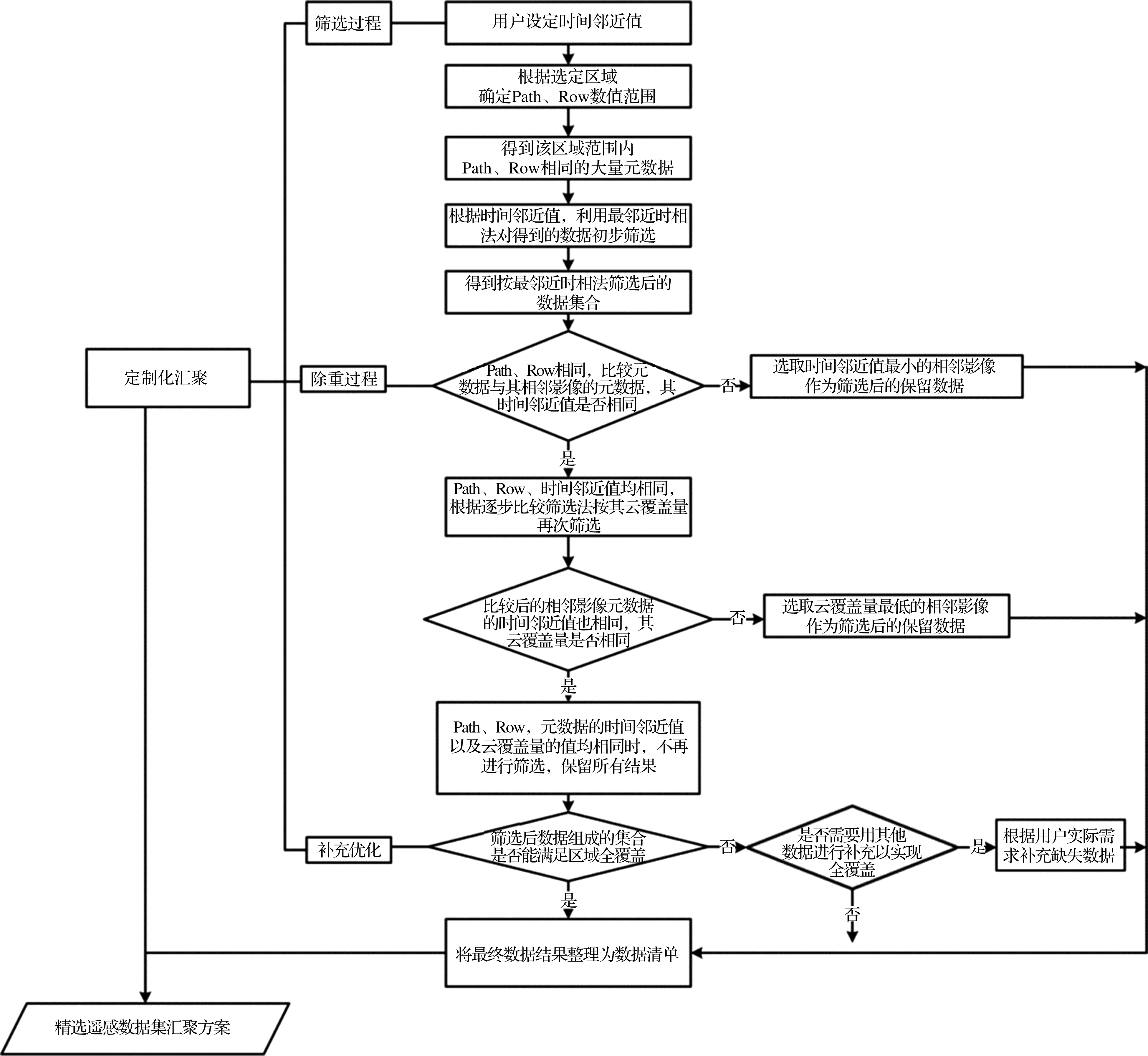
| 图4 定制化精选遥感数据集汇聚过程 |
| Fig.4 The workflow of customized selected remote sensing dataset integration |
|