基于Landsat 8的全球精选遥感数据集汇聚方法
1.
2.
Integrating Method of Global Selected Remote Sensing Dataset based on Landsat 8
1.
2.
通讯作者:
收稿日期: 2018-08-25 修回日期: 2019-10-22 网络出版日期: 2020-03-20
| 基金资助: |
|
Received: 2018-08-25 Revised: 2019-10-22 Online: 2020-03-20
作者简介 About authors
栾佳萍(1993-),女,黑龙江哈尔滨人,硕士研究生,主要从事空间信息管理研究E⁃mail:
关键词:
Keywords:
本文引用格式
栾佳萍, 张连翀, 曾怡.
Luan Jiaping, Zhang Lianchong, Zeng Yi.
1 引 言
表1 现有遥感数据检索方式分析
Table 1
| 数据检索方式 | 检索过程 | 检索结果形式 | 不足 |
|---|---|---|---|
数据集 检索 | 将数据集作为数据检索分类依据进行初步筛选,反馈给用户某种数据集的全部数据。用户还需根据给出的数据标识、条带号、行编号、日期、云量、经纬度等其他信息及实际需求手动再筛选 | 将数据检索结果定位至具体的每景数据,并列出该景影像的基本信息(包含卫星、传感器、拍摄时间等)反馈给用户 | 用户无法按需获取数据子集,需人工参与数据筛选过程,增加了用户数据检索的时间成本。数据检索效率与检索结果的使用效率较低 |
关键词 检索 | 将卫星名称、传感器类型、时间跨度、空间范围等基本参数信息作为检索关键词,供用户选择。系统采用关键词匹配方法,将全部检索结果反馈给用户,用户需在检索结果中逐一判断得到的数据是否为所需数据,再进行其他操作 | 检索结果冗余度高,在用户逐一对检索结果判断比较的过程中,数据检索结果的准确性以及数据检索效率大大降低,无法保证数据检索结果的优质性 | |
列表式 检索 | 将数据产品作为检索分类依据为用户提供数据:将该数据产品的全部数据进行无序列表展示,用户则需根据实际需求逐一判断、选择,自行完成数据筛选的过程 | 检索结果过于庞大且杂乱无章,给用户的再筛选操作形成了极大的障碍,且容易出现数据缺失现象,数据质量难以保证 |
用户对于检索系统的需求主要表现在检索效率与检索结果质量上,检索效率可以通过数据本地化、高级物理配置以及高效率算法等实现;对于检索结果质量而言,现有遥感卫星数据共享网站提供的检索结果数据量过大、不够精简,且输出质量较低,在得到初步检索结果后仍需人工筛选,致使检索结果质量及其使用效率较低,难以满足用户的实际需求。因此,如何快速精准地从海量遥感数据中获取满足用户多样化需求的优质遥感影像数据集,显得尤为重要与迫切。
目前的遥感数据检索系统能够提供给用户的是检索条件固定的一种检索方式,即根据用户所选择的固定的检索条件,对全局元数据进行检索,这种检索方式不提供自定义的筛选方式,这种方式虽然确保了遥感影像检索结果的全局性,但与此同时,其检索中存在的高冗余度以及低检索效率的问题也逐渐突显出来。
遥感数据的元数据描述了数据时空分辨率、接收日期、投影类型、几何纠正精度、辐射校正参数以及云覆盖量等参数信息,利用元数据则可实现更高效的数据筛选过程。因此,将整个数据集筛选的操作对象设定为遥感影像元数据。同时,通过建立空间完整性、时间邻近性和云覆盖量等3个指标的质量评价体系,进一步按用户实际需求对检索结果筛选处理,得到多样化的优质遥感卫星数据集目录清单。这种数据汇聚方法在保证遥感数据优质性的同时,避免用户对检索结果的再筛选,为提升遥感数据检索结果的使用效率提供了一种解决方案。
2 检索结果质量评价指标
提出了一种优质遥感影像数据按需汇聚方法来对遥感影像数据检索结果按需再筛选。为满足用户的实际需求(检索结果的优质性),需将其作为限定条件,再根据需求反向寻找实现数据按需筛选的方法。为确保数据检索结果的优质性,将通过选定评价指标进而建立遥感影像检索结果质量的分析评价体系的方式来检验检索结果的质量。
根据实际情况,可将遥感影像数据检索结果质量分析的评价指标分为两类:常规指标和专有指标,如 图1所示。常规指标用于形容影像数据的基本属性信息,主要包括:区域范围、空间尺度、时间跨度、投影参数、空间分辨率等,它们对检索结果质量的分析评价起着一定的作用,但并非决定性的。而专有指标则不同于常规指标,是整个方法中进行筛选处理的依据,直接决定着最终检索结果数据的优质与否。因此,综合考虑各种因素,选择将空间完整性、时间邻近性以及云覆盖量设定为本方法中的专有指标,并利用这3个专有指标对筛选过程进行约束:在得到用户的初始检索结果后对其进行筛选处理的过程中,通过3个专有指标的限制与约束,力图在保证时间及空间完整性的同时,使图像的清晰度达到最优,得到优质的数据检索结果,提供给用户所需的最完整、最清晰的优质数据方案。
图1
图1
遥感数据检索结果质量分析评价指标
Fig.1
Quality analysis and evaluation index of remote sensing data query result
2.1 空间完整性
表2 不同类型的卫星对空间完整性的描述
Table 2
| 卫星名称 | 代表空间完整性的标记字段 | 举例说明 | 实际含义 |
|---|---|---|---|
GF 系列 | Scene Path Scene Row Sat Path Sat Row | <ScenePath>6</ScenePath> <SceneRow>129</SceneRow> <SatPath>4</SatPath> <SatRow>129</SatRow> | 将影像数据的空间位置细分为景和卫星的Path、Row |
| Landsat系列 | WRS Path WRS Row Target WRS Path Target WRS Row | WRS Path:176 WRS ROW:54 Target WRS Path:176 Target WRS Row:54 | 采用Path、Row识别WRS网格的二维坐标 |
| MODIS系列 | OrbitNumber WestBoundingCoordinate NorthBoundingCoordinate EastBoundingCoordinate SouthBoundingCoordinate | ORBITNUMBER VALUE= 85670 WESTBOUNDINGCOORDINATE VALUE = 128.999347893881 NORTHBOUNDINGCOORDINATE VALUE= 55.3441979976743 EASTBOUNDINGCOORDINATE VALUE= 164.713876587881 SOUTHBOUNDINGCOORDINATE VALUE= 33.7270156539346 | 利用轨道数及4个边界坐标来标识空间完整性 |
| Sentinel系列 | Sensing_Oribt_Number Sensing_Orbit_Direction Ext_Pos_List | <SENSING_ORBIT_NUMBER>32 </SENSING_ORBIT_NUMBER> <SENSING_ORBIT_DIRECTION>DESCENDING </SENSING_ORBIT_DIRECTION> <EXT_POS_LIST>38.7554480974141 …… </EXT_POS_LIST> | 通过传感器的轨道号、轨道方向以及外部位置列表来实现对空间完整性的描述 |
2.2 时间邻近性
考虑到当其他基本条件相同时,不同时间获取的遥感影像会因其所处的时间节点不同而在成像时产生某种程度上的变化,导致对其进行的分析产生影响,因此,选择成像时间较为接近即影像时间邻近值最小的一系列影像作为最终输出结果,即可更为清晰精准地反映出该区域的具体情况,同时也保证了输出结果的最优观测效果,使获得的结果更具有实际研究意义。据此,选择将时间邻近性纳入质量分析与评价专有指标,对遥感影像数据检索结果的筛选处理过程进行限定。元数据库中不同类型的卫星对时间邻近性的描述如 表3所示。
表3 不同类型的卫星对时间邻近性的描述
Table 3
| 卫星名称 | 代表时间邻近性的标记字段 | 举例说明 | 实际含义 |
|---|---|---|---|
GF 系列 | Receive Time Start Time End Time Center Time Product Time | <ReceiveTime>2016-11-21 03:55:50</ReceiveTime> <StartTime>2016-11-21 11:55:34</StartTime> <EndTime>2016-11-21 11:56:05</EndTime> <CenterTime>2016-11-21 11:55:50</CenterTime> <ProduceTime>2016-11-22 00:41:14</ProduceTime> | 描述数据的成像起止时间、中间时间及数据产品的生成时间 |
Landsat 系列 | Data Acquired Start Time Stop Time | Data Acquired:2015/12/31 Start Time:2015:365:08:29:40.9958230 Stop Time:2015:365:08:30:12.7658200 | 描述获取数据的具体日期时间以及数据产品生成时间 |
MODIS 系列 | Productiondatetime RangeBeginningDate RangeBeginningTime RangeEndDate RangeEndTime | PRODUCTIONDATETIME VALUE= "2018-06-12T17:04:59.000Z" RANGEBEGINNINGDATE VALUE = "2018-06-12" RANGEBEGINNINGTIME VALUE= "03:05:00.000000" RANGEENDINGDATE VALUE= "2018-06-12" RANGEENDINGTIME VALUE= "03:10:00.000000" | 描述获取数据的具体日期、时间以及数据产品的生成时间 |
Sentinel 系列 | Product_Start_Time Product_Stop_Time Generation_Time | <PRODUCT_START_TIME> 2018-03-31T02:55:41.026Z</PRODUCT_START_TIME> <PRODUCT_STOP_TIME> 2018-03-31T02:55:41.026Z</PRODUCT_STOP_TIME> <GENERATION_TIME> 2018-03-31T06:34:26.000000Z</GENERATION_TIME> | 描述获取数据的具体日期、时间以及数据产品的生成时间 |
2.3 云覆盖量
因此,在实际应用中,应将云覆盖量尽可能地降低至其可实现的最小值,以更清晰完整的反映出影像中的地物信息,便于后续分析。所以,选择将云覆盖量作为检索结果的另一个质量分析评价专有指标,尽最大可能地将遥感影像的清晰度保持在一定水平之上,不同类型卫星对云覆盖量的描述如 表4所示。
表4 不同类型卫星对云覆盖量的描述
Table 4
| 卫星名称 | 代表云覆盖量的标记字段 | 举例说明 | 实际含义 |
|---|---|---|---|
GF 系列 | Cloud Percent | <CloudPercent>30</CloudPercent> | 描述云覆盖量的数值大小(以百分数的形式体现) |
Landsat 系列 | Cloud Cover Cloud Cover_Land | Cloud Cover = 1.59 Cloud Cover_Land= 1.59 | 景云标记,指从特定位置观察到云层遮蔽的天空所占份数 |
MODIS 系列 | Non Cloud Obstruction Found Pct | ADDITIONALATTRIBUTENAME= "NonCloudObstructionFoundPct" PARAMETERVALUE VALUE= " 0.90" | 利用“无云障碍百分比”作为衡量云覆盖量的标准 |
Sentinel 系列 | Cloud Coverage Assessment | <Cloud_Coverage_Assessment>4.27 </Cloud_Coverage_Assessment> | 对云覆盖量的评估(以数值的形式体现) |
3 精选遥感数据集汇聚方法
精选遥感数据集汇聚的前提是获取用户最初始的数据检索结果,而这部分可通过检索系统中提供给用户的、已设定好的检索条件(包括对空间尺度的选择、对时间跨度的选择、对区域范围的选择等)来实现,通过这些基本检索条件可获取用户最初检索需求信息,在此基础上再进行数据筛选等操作,即为精选遥感数据集汇聚方法的完整过程,精选遥感数据集汇聚技术路线如 图2所示。
图2
图2
精选遥感数据集汇聚技术路线
Fig.2
The workflow of selected remote sensing dataset integration
精选遥感数据集汇聚将检索系统的检索效率与其检索结果的质量作为一种基础需求,又根据用户实际应用情况提出了邻近空间影像时相最邻近的需求,最后综合用户需求,将不同地物的地物特征作为筛选分类标准,当用户对建筑物、道路、居民地、桥梁等短时间内不随时间变化的地物提取信息时,不考虑邻近空间影像的时相变化,选择利用最简化筛选的方法来进行筛选处理,此时,可以保证最终数据方案对该区域实现全覆盖,并保证每Path、Row保留的数据均为该位置的最高质量的影像;当用户对林地、农田、湖泊和裸地等随时间变化的地物提取信息时,须考虑到邻近空间影像的时相变化,因此选择定制化筛选,在保持邻近空间影像时相邻近的同时,保证影像的高质量与最优性,以满足用户的需求。但是,这种筛选方式可能会出现在该时间段内无法实现数据区域全覆盖的情况,此时则需根据用户实际应用需求,选择是否需要利用多源数据进行补充优化,实现区域全覆盖。
3.1 最简化汇聚
最简化汇聚方法所要实现的是全覆盖、云量最小的影像的汇聚。因此,在该方法中,选择将空间完整性、云覆盖量这两个专有指标作为影像汇聚以及检索结果质量评价的标准。在实验中,依据这两个专有指标进行的实验过程如下。
最简化汇聚首先根据用户选定的区域范围确定Path、Row的具体数值范围,然后在保证每Path、Row均包含一景影像的情况下,利用逐步比较筛选法,对Path、Row相同的数据按其云覆盖量具体数值进行比较,在比较的过程中,删除两两比较中云覆盖量更大的数据,最终得到每Path、Row中云覆盖量最低的数据集合,生成数据清单,即为用户所选区域的全覆盖、优质遥感影像数据方案。无需考虑邻近空间影像的时相变化,最简化汇聚在保证保留的数据均为该位置最优质影像的同时,实现了区域全覆盖。
在最简化汇聚的结果中,已经确保了对所选区域的全覆盖,且经过逐步比较筛选,保证了该Path、Row的云覆盖量为最低,但当出现Path、Row相同,影像的云覆盖量也相同时,会出现冗余的检索结果,为此,可以在两两比较的筛选过程时,将删除条件设置为:当该条元数据的云覆盖量值大于或等于另一条数据的值时,删除该条数据,即可保证在最后的结果中不包含冗余的数据结果。最简化汇聚的技术路线如 图3所示。
图3
图3
最简化精选遥感数据集汇聚技术路线
Fig.3
The workflow of simplest selected remote sensing dataset integration
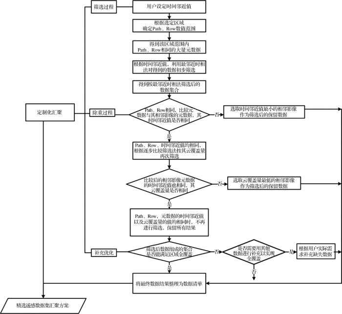
3.2 定制化汇聚
不同于最简化汇聚,定制化汇聚将邻近空间影像的时相变化作为重要的筛选依据,并以时相最邻近为基础展开数据筛选。
因此,从提出的3个专有指标中将时间邻近性、云覆盖量选为此种方法的汇聚及检索结果质量评价的标准,从而实现多时相、低云量的影像定制化汇聚。在实验中,依据这两个专有指标进行的实验过程如下。
定制化汇聚首先需要用户预先设定时间邻近条件,即相邻遥感影像数据的时间邻近值,然后根据用户选定的区域确定该区域Path、Row的具体数值范围。在得到所选区域范围内的大量Path、Row相同的数据集合后,利用最邻近时相法,按照用户所设定的时间邻近值,以及云覆盖量尽可能最低为要求进行筛选,最终得到按用户实际需求筛选后的精选遥感数据集,定制化汇聚的技术路线如 图4所示。
图4
图4
定制化精选遥感数据集汇聚过程
Fig.4
The workflow of customized selected remote sensing dataset integration
在定制化汇聚的过程中,当得到按用户实际需求筛选后的数据集合后,会发现这里面存在大量数据冗余现象,此时,需要对这些数据集进行两次除重操作:
(1) Path、Row相同时的每条元数据与其相邻影像的每条元数据相比较,其成像时间邻近值是否存在相同的情况。若不存在,则选取时间邻近值最小的相邻影像作为筛选后的保留数据;若存在,即当Path、Row相同,元数据的时间邻近值也相同时,则需利用逐步比较筛选法以云覆盖量作为筛选依据再次进行筛选除重。
(2) 当利用逐步比较筛选法以云覆盖量作为筛选依据再次进行筛选时,观察其云覆盖量的值是否相同。若不相同,则选取云覆盖量最低的相邻影像作为筛选后的保留数据;若相同,则在Path、Row相同的情况下,当元数据的时间邻近值与云覆盖量的值均相同时,不再进行筛选,保留全部结果,并根据这些数据结果的实际情况,从数据质量以及用户实际需求的角度进行分析,将结果全部反馈给用户。
因定制化汇聚将邻近空间影像的时相变化作为重要的筛选依据,很容易出现在该时间邻近值内无法保证空间完整性的情况。因此,为了优化整个数据方案,在定制化汇聚的最后,进行后期数据补充优化:当这些筛选后的数据集合可以满足区域全覆盖(即能保证每Path、Row至少包含一景数据)时,将最终数据结果(元数据集合)直接整理为数据清单列表,即为该区域的优质遥感影像数据方案;若无法满足区域全覆盖,则需根据用户实际需求选择是否需要使用其他多源数据进行补充以实现区域全覆盖,并将最终的数据方案提供给用户。
4 实验与结果分析
美国陆地资源卫星(Landsat)由美国航空航天局(National Aeronautics and Space Administration,NASA)和美国地质调查局(United States Geological Survey,USGS)共同管理,应用范围涵盖农业、林业、地质、资源管理、地理学、制图及海岸研究等诸多领域。Landsat 8卫星于2013年2月11日发射,主载荷包括陆地成像仪(Operational Land Imager,OLI)和热红外传感器(Thermal Infrared Sensor,TIRS),共11个波段,重访周期为16 d。根据USGS官网显示(
图5
图5
2017年全球Landsat 8遥感卫星有效数据云覆盖量
Fig.5
Cloud coverage of global Landsat 8 remote sensing satellite effective data in 2017
4.1 最简化精选遥感数据集汇聚实验
筛选后的数据结果如 图6所示,共得到13 968景数据 ,占全球有效数据的5.97%。该数据清单的每个Path、Row均包含一景数据,在保证云量最小的同时也满足用户对全覆盖的空间需求。
图6
图6
最简化精选遥感数据集汇聚结果
Fig.6
The result of simplest selected remote sensing dataset integration
4.2 定制化精选遥感数据集汇聚实验
筛选后的数据结果如 图7所示,共得到111 019景,占全球有效数据的47.48%。在低云量的前提下(景云覆盖量不大于30%)满足用户对多时相的时间需求。
图7
图7
定制化精选遥感数据集汇聚结果
Fig.7
The result of customized selected remote sensing dataset integration
4.3 结果分析
本文中提到的最简化、定制化精选遥感数据集汇聚方法目的在于通过两种不同的数据筛选方法,在保证遥感数据优质性的同时,避免用户对检索结果的再筛选,从而提升了遥感数据检索的效率以及用户对检索结果的使用效率。传统的检索方式采用的是将全部检索结果的数据下载,然后再进行手动二次筛选,而本文方法是通过不同的筛选处理,得出最终的数据清单,用户只需下载数据清单中的对应数据即可得到所需数据。这对于数据检索结果而言,其检索结果由传统的包含大量数据冗余的全局数据检索结果转化为根据需求的得出的精选的数据清单列表,极大地提升了检索系统的检索效率;对于检索结果的使用而言,由传统的下载全部数据进行手动筛选的方式转化为仅下载根据实际需求得出的数据清单列表中的数据的方式,避免了人工参与的过程,为提升数据检索结果的使用效率提供了解决方案。
在实验中,按照传统的数据下载方案,需将所有的有效存档数据共233 838景下载,然后再通过人工参与的方式将这些数据进行按需筛选。最简化数据汇聚方法则只需将其筛选出的13 968(占有效存档数据的5.97%)景数据进行下载,定制化数据汇聚方法则只需将其筛选出的111 019(占有效存档数据的47.48%)景数据进行下载,这将极大程度上减少了数据下载的数据量。实验结果的具体对比分析如 表5所示。在带宽条件、单景数据下载时间以及其他条件相同的情况下,数据的总下载时间=单景数据的下载时间×需下载的有效数据量(需下载的有效数据量=全局景数×有效数据所占比例),因此,数据检索结果的使用效率将在极大程度上依赖于所要下载的数据量的大小,本文则要表达的就是通过不同的数据筛选方式,避免下载不必要的数据,根据数据清单只下载用户所需要的数据,所以,当数据量减少时,其数据的总下载时间必然减少,则其数据检索结果使用效率必将提高。
表5 实验结果对比分析表
Table 5
| 实验结果数据名称 | 有效数据景数(景) | 占有效存档数据的百分比 |
|---|---|---|
| 有效存档数据 | 233 838 | 100% |
最简化精选遥感数据集汇聚方法 筛选结果数据 | 13 968 | 5.97% |
定制化精选遥感数据集汇聚方法 筛选结果数据 | 111 019 | 47.48% |
数据说明:
有效存档数据:(景云覆盖量≥0,陆地云覆盖量≥0)。
2015年全球Landsat-8卫星全局存档数据:250 285景,其中,有效存档数据233 838景,占总景数的93.43%。
最简化精选遥感数据集汇聚方法筛选结果数据:(保证每个Path、Row均包含1景,在保证云覆盖量最小的同时满足了全覆盖的空间需求)。
定制化精选遥感数据集汇聚方法筛选结果数据:(在低云量(景云覆盖量不大于30%)的前提下,满足用户对多时相的时间需求)。
传统检索方式中用户最终使用的、有价值的数据量只占其所下载的数据的一小部分,存在大量冗余数据,其检索结果的使用效率极低,而文中提出的方法,其所下载的数据就是最终需要的数据,其数据下载后的使用率达到了100%,有效地提升了数据检索结果的使用效率。
5 结 语
目前主流的检索模式仍采用传统遥感数据景检索方式,该检索方式在海量遥感数据背景下,检索效率极低且操作繁琐 [16] ,这种传统的遥感影像数据检索及下载方法主要有:① 将所选区域的全部遥感影像数据进行下载,然后根据用户经验及实际需求进行人工参与比较筛选的过程,最终得到质量较高的遥感影像数据,将无用数据删除;② 以检索系统给出的最初检索结果作为基础,用户根据经验选择符合其需求的部分数据进行下载。
本文提出的精选遥感数据集汇聚方法不同于上述方法,以提供给用户数据方案的新方式,解决了传统检索系统中存在的检索结果数据冗余、数据重叠以及数据质量较低的问题,避免了用户参与到检索结果的人工筛选过程之中。用户只需在检索时选择设定的检索条件,在需要时设定时间邻近值,经过该方法的筛选与处理,即可轻松快捷地获取该区域的精选遥感数据集汇聚,同时,依据此数据方案,用户即可进行后续操作。这在极大程度上满足了用户对遥感数据的实际应用需求,减少了人工参与筛选的过程,提升了数据检索的效率以及数据检索结果的使用效率。
参考文献
A Optimal Dataset Screening Model for Remote-sensing Imagery Regional Coverage
[J].
李峰
遥感影像区域覆盖最优数据集的筛选模型
[J].
Quality Evaluation Methods Research and Software Design for Remote Sensing Images
[D].
陈亚妮. 遥感图像质量评价方法研究与软件设计
[D].
Exploring Management and Service Mode for Remote Sensing Data in Big Data Era
[J].
程滔
大数据时代遥感数据管理与服务模式探索
[J].
Thick Cloud Detection in Ocean Remote Images and Study of Fusion in the FFT Domain
[D].
文莉. 大幅面海洋遥感图像厚云检测与傅里叶域融合研究
[D].
Study on Method of Urban Area Land Cover Classification based on ZY-3
[D].
杨俨. 资源三号卫星遥感影像城市地表覆盖分类方法研究
[D].
Design and Implementation of Efficient Visualization Management System for Massive Remote Sensing Images based on Three-dimensional Globe
[J].
李盛阳
基于三维地球的海量遥感影像高效可视化管理系统的设计与实现
[J].
Method of Cloud Detection with Hyper Spectral Remote Sensing Image based on the Reflective Characteristics
[J].
冯书谊
基于反射率特性的高光谱遥感图像云检测方法研究
[J].
Overview of Cloud Detection Methods in Remote Sensing Images
[J].
侯舒维,孙文方,郑小松
遥感图像云检测方法综述
[J].
Mass Data Management Model of RS Images
[J].
栾峰,宁方辉,滕惠忠
面向海量遥感影像的数据模型与管理模型设计
[J].
Research on Evaluation Model of Processing Capacity Demand for Remote-sensing Data Service Systems
[J].
王士成
遥感数据服务系统能力需求估算方法研究
[J].
A Method of Heterogeneous Data Query based on JSON
[J].
倪睿熙
一种基于JSON的异构数据查询方法
[J].
Study Notes on Geographic National Condition Monitoring
[J].
陈俊勇
地理国情监测的学习札记
[J].
Study on the Key Technology of Large-scale Content-based Remote Sensing Image Retrieval
[D].
杜根远. 海量遥感图像内容检索关键技术研究
[D].
Mechanism of Cataloging and Retrieval over Distributed Massive Remote Sensing Image
[J].
谢冰川
分布式海量遥感影像编目检索机制
[J].
Fast Approach for Querying Coverage of Multi-source RS Data and Its Realization based on ENVI/IDL
[J].
苗立新
基于ENVI/IDL的多源遥感数据覆盖范围快速查询技术及实现
[J].
A Full Coverage Retrieval Mode and Method for Remote Sensing Tile Data
[J].
左宪禹
面向遥感瓦片数据的一次全覆盖检索模式和方法
[J].
/
| 〈 |
|
〉 |

